유머스트알엔디는 혈관질환 치료를 위한 정밀 타겟 기반 후보물질 발굴 및 기전 규명에 주력하고 있으며, 그 일환으로 HSP90 저해제인 AUY922 (Luminespib)의 혈관 평활근세포(VSMC) 조절 가능성에 주목하였습니다.
당사 연구진은 AUY922가 죽상동맥경화증 및 스텐트 재협착증 등의 혈관 재형성 과정에 관여하는 PDGF-BB 자극에 대해 강력한 억제 효과를 나타냄을 확인하였습니다. 본 화합물은 세포 독성을 나타내지 않는 농도(≤5 nM)에서도 혈관 평활근세포의 병리적 증식과 이동을 효과적으로 차단하였으며, Akt 및 ERK1/2 경로의 인산화 억제를 통해 그 작용 기전을 입증하였습니다.
또한, 선택적 신호전달 억제제와의 병용처리를 통해 기전 기반 복합 치료 가능성도 확인되었으며, ex vivo 대동맥 고리 실험에서도 AUY922의 혈관신생 억제 기능이 확인되었습니다. 이러한 결과는 AUY922가 혈관 내막 비후, 재협착, 죽상동맥경화 진행 억제에 유의미한 전략으로 활용될 수 있음을 시사합니다. UMUST R&D는 AUY922 기반 플랫폼 기술을 통해 혈관 질환의 새로운 치료 접근법을 제시하고 있으며, 해당 기술은 향후 정밀 타겟 치료제 개발 및 파이프라인 확장의 핵심 기반이 될 것입니다.
[관련 논문 발표 자료]
Korean J Physiol Pharmacol. 2020 May 1;24(3):241-248.
Heat shock protein 90 inhibitor AUY922 attenuates platelet-derived growth factor-BB-induced migration and proliferation of vascular smooth muscle cells
- PMID: 32392915/ PMCID: PMC7193915/ DOI: 10.4196/kjpp.2020.24.3.241
 | 요약 정리 (Summary) 연구목적: AUY922 (Luminespib)의 혈관 질환 관련 작용을 규명하기 위해, PDGF-BB로 자극된 혈관 평활근세포(VSMC)의 증식 및 이동에 미치는 영향을 조사함. 세포 생존성: AUY922는 5 nM 이하의 농도에서는 VSMC에 독성을 나타내지 않음. 기능적 효과: AUY922는 PDGF-BB 유도 VSMC의 증식과 이동을 용량 의존적으로 억제함. 기전 분석: PDGF-BB에 의해 활성화되는 Akt 및 ERK1/2 인산화를 AUY922가 억제. 선택적 저해제인 PD98059 (ERK1/2 억제제) 및 LY294002 (Akt 억제제)도 AUY922와 유사하게 효과를 나타냄. 이 저해제들과 AUY922의 병용처리 시, 시너지 효과로 더 강한 억제력 확인.
Ex vivo 실험: 대동맥 고리(aortic ring) 분석을 통해 VSMC의 혈관신생/도출 억제 효과 확인. 결론: AUY922는 VSMC의 병리적 변화(증식 및 이동)를 조절하여 죽상동맥경화증 및 재협착증의 치료 가능성이 있는 후보 물질임.
|
[요약]
심혈관질환은 혈관 내피손상과 염증으로 인한 혈관 협착이 주요 원인으로, 비정상적인 혈관 평활근세포(VSMC)의 증식과 이동이 병의 진행과 재협착에 관여한다. PDGF-BB는 대표적인 성장인자로, VSMC의 증식과 이동을 유도하며, Akt 및 ERK1/2 경로를 활성화시킨다. 열충격단백질 90(HSP90)은 이러한 PDGF-BB 신호전달 경로에 관여하며, HSP90의 발현은 동맥경화 병변에서 증가되어 있다. HSP90 저해제인 AUY922는 암세포의 증식을 억제하는 것으로 알려져 있으며, 본 연구에서는 AUY922가 PDGF-BB에 의해 유도된 VSMC의 증식과 이동을 억제함을 확인하였다. 따라서 AUY922는 죽상동맥경화증 및 재협착 치료의 잠재적인 후보물질로 제안된다.
[주요결과]
AUY922는 5 nM 이하 농도에서 독성이 없으며, PDGF-BB로 유도된 혈관 평활근세포(VSMC)의 증식을 유의미하게 억제하였다. 이는 AUY922가 VSMC 과증식을 조절할 수 있는 잠재력을 가짐을 시사한다.

(A) Structure of AUY922. Molecular weight: 465.5 g/ml. (B) VSMCs were treated with 0.005% sodium dodecyl sulfate (vehicle, veh), 1% Triton X-100, and 5 nM AUY922 for 24 h. The cell morphologies were captured using the microscopy. Magnification, ×200. (C) VSMCs (2 × 104 cells/ml) were seeded into a 96-well plate for 24 h. Cells were exposed to difference concentrations of AUY922 (1, 2, 3, 5, 10, 20, 30, and 50 nM) for 24 h. Cell viability was determined using 2,3-Bis-(2-methoxy-4-nitro-5-sulfophenyl)-2H-tetrazolium-5-carboxanilide. (D) VSMCs were incubated with serum-free media for 24 h and treated with or without PDGF-BB (10 ng/ml) and AUY922 (1, 2, 3, and 5 nM) for 24 h. The viability at the quiescent state is expressed as 100%. Data are expressed as means ± standard deviation. Different superscript letters indicate significant differences based on Tukey's multiple range test (p < 0.05).
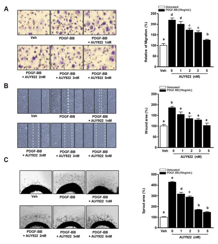
AUY922는 Boyden chamber, scratch assay, aortic ring assay에서 모두 PDGF-BB에 의해 유도된 VSMC의 이동을 용량 의존적으로 억제하였다. 이는 AUY922가 혈관 재형성과 관련된 이동성 조절에 효과적인 후보물질임을 나타낸다.

(A) Vascular smooth muscle cells (VSMCs) treated with AUY922 (1, 2, 3, and 5 nM) for 90 min at 37°C. Cells were stained using a Diff-Quik Kit. (B) Cells were scratched with 200-µl tips and co-treated with PDGF-BB (10 ng/ml) and AUY922 (1, 2, 3, and 5 nM) for 24 h. The black solid line shows the scratch at 0 h and the white dotted line shows the scratch at 24 h. The wound healing area is expressed as 100%. Data are expressed as means ± standard deviation (SD). *Significant difference compared to the PDGF-BB group (p < 0.05). (C) Rat aortas were sliced to obtain 1-mm sections and embedded in Matrigel. The aortic rings were treated with or without PDGF-BB (10 ng/ml) and AUY922 (1, 2, 3, and 5 nM) for 4 days. The sprout area in the vehicle (veh) group is expressed as 100%. The photographs were captured using the microscopy. Magnification, ×200. Data are expressed as means ± SD. Different superscript letters indicate significant differences based on Tukey's multiple range test (p < 0.05).
AUY922는 PDGF-BB에 의해 유도된 VSMC의 Akt 및 ERK1/2 인산화를 용량 의존적으로 억제하였다. 이는 AUY922가 PDGF-BB 신호전달 경로를 차단하여 세포 증식과 이동을 조절하는 핵심 기전임을 시사한다.
(A) Vascular smooth muscle cells (VSMCs) were incubated in serum-free media and stimulated with platelet-derived growth factor (PDGF)-BB (10 ng/ml) and AUY922 (2, 3, and 5 nM) for 15 min. The cell lysates were separated by SDS-PAGE. Protein expression was detected using specific antibodies, such as anti-phosphorylated (p) ERK1/2, p-ERK1/2, Akt, and p-Akt. Graphs show the intensity of p-ERK1/2 and p-Akt, respectively. (B) VSMCs were stimulated in the presence or absence of PDGF-BB (10 ng/ml), PD98059 (30 μM), LY294002 (20 μM), and AUY922 (5 nM) for 30 min. Cells were lysed and protein expression was analyzed by western blotting. Data in graphs correspond to the images on the left. The viability at the quiescent state is expressed as 100%. Data are expressed as means ± standard deviation. Different superscript letters indicate significant differences based on Tukey's multiple range test (p < 0.05). Veh, vehicle.
AUY922는 ERK1/2 억제제(PD98059) 또는 Akt 억제제(LY294002)와 병용 시, PDGF-BB에 의해 유도된 VSMC의 증식과 이동을 기저 수준으로 효과적으로 억제하였다. 이는 AUY922가 ERK1/2 및 Akt 경로를 통해 VSMC 병리적 반응을 조절함을 보여준다 .

(A) VSMCs were treated with PDGF-BB, PD98059 (30 μM), LY294002 (20 μM), and AUY922 (5 nM) for 24 h. The proliferation of VSMCs was determined by the XTT reagent. The viability at the quiescent state is expressed as 100%. (C) Graphs were obtained by Panel B. Data are expressed as means ± standard deviation (SD). *Significant difference compared to the PDGF-BB group (p < 0.05). (B) VSMCs (1 × 106 cells/ml) incubated with PD98059 (30 μM), LY294002 (20 μM), and AUY922 (5 nM) in the upper chamber and co-stimulated with PDGF-BB (10 ng/ml) in the lower chamber for 90 min. Magnification, ×200. Data are expressed as means ± SD. Different superscript letters indicate significant differences based on Tukey's multiple range test (p < 0.05). Veh, vehicle.
유머스트알엔디는 혈관질환 치료를 위한 정밀 타겟 기반 후보물질 발굴 및 기전 규명에 주력하고 있으며, 그 일환으로 HSP90 저해제인 AUY922 (Luminespib)의 혈관 평활근세포(VSMC) 조절 가능성에 주목하였습니다.
당사 연구진은 AUY922가 죽상동맥경화증 및 스텐트 재협착증 등의 혈관 재형성 과정에 관여하는 PDGF-BB 자극에 대해 강력한 억제 효과를 나타냄을 확인하였습니다. 본 화합물은 세포 독성을 나타내지 않는 농도(≤5 nM)에서도 혈관 평활근세포의 병리적 증식과 이동을 효과적으로 차단하였으며, Akt 및 ERK1/2 경로의 인산화 억제를 통해 그 작용 기전을 입증하였습니다.
또한, 선택적 신호전달 억제제와의 병용처리를 통해 기전 기반 복합 치료 가능성도 확인되었으며, ex vivo 대동맥 고리 실험에서도 AUY922의 혈관신생 억제 기능이 확인되었습니다. 이러한 결과는 AUY922가 혈관 내막 비후, 재협착, 죽상동맥경화 진행 억제에 유의미한 전략으로 활용될 수 있음을 시사합니다. UMUST R&D는 AUY922 기반 플랫폼 기술을 통해 혈관 질환의 새로운 치료 접근법을 제시하고 있으며, 해당 기술은 향후 정밀 타겟 치료제 개발 및 파이프라인 확장의 핵심 기반이 될 것입니다.
[관련 논문 발표 자료]
Heat shock protein 90 inhibitor AUY922 attenuates platelet-derived growth factor-BB-induced migration and proliferation of vascular smooth muscle cells
요약 정리 (Summary)
연구목적: AUY922 (Luminespib)의 혈관 질환 관련 작용을 규명하기 위해, PDGF-BB로 자극된 혈관 평활근세포(VSMC)의 증식 및 이동에 미치는 영향을 조사함.
세포 생존성: AUY922는 5 nM 이하의 농도에서는 VSMC에 독성을 나타내지 않음.
기능적 효과: AUY922는 PDGF-BB 유도 VSMC의 증식과 이동을 용량 의존적으로 억제함.
기전 분석:
PDGF-BB에 의해 활성화되는 Akt 및 ERK1/2 인산화를 AUY922가 억제.
선택적 저해제인 PD98059 (ERK1/2 억제제) 및 LY294002 (Akt 억제제)도 AUY922와 유사하게 효과를 나타냄.
이 저해제들과 AUY922의 병용처리 시, 시너지 효과로 더 강한 억제력 확인.
Ex vivo 실험: 대동맥 고리(aortic ring) 분석을 통해 VSMC의 혈관신생/도출 억제 효과 확인.
결론: AUY922는 VSMC의 병리적 변화(증식 및 이동)를 조절하여 죽상동맥경화증 및 재협착증의 치료 가능성이 있는 후보 물질임.
[요약]
심혈관질환은 혈관 내피손상과 염증으로 인한 혈관 협착이 주요 원인으로, 비정상적인 혈관 평활근세포(VSMC)의 증식과 이동이 병의 진행과 재협착에 관여한다. PDGF-BB는 대표적인 성장인자로, VSMC의 증식과 이동을 유도하며, Akt 및 ERK1/2 경로를 활성화시킨다. 열충격단백질 90(HSP90)은 이러한 PDGF-BB 신호전달 경로에 관여하며, HSP90의 발현은 동맥경화 병변에서 증가되어 있다. HSP90 저해제인 AUY922는 암세포의 증식을 억제하는 것으로 알려져 있으며, 본 연구에서는 AUY922가 PDGF-BB에 의해 유도된 VSMC의 증식과 이동을 억제함을 확인하였다. 따라서 AUY922는 죽상동맥경화증 및 재협착 치료의 잠재적인 후보물질로 제안된다.

[주요결과]
AUY922는 5 nM 이하 농도에서 독성이 없으며, PDGF-BB로 유도된 혈관 평활근세포(VSMC)의 증식을 유의미하게 억제하였다. 이는 AUY922가 VSMC 과증식을 조절할 수 있는 잠재력을 가짐을 시사한다.
(A) Structure of AUY922. Molecular weight: 465.5 g/ml. (B) VSMCs were treated with 0.005% sodium dodecyl sulfate (vehicle, veh), 1% Triton X-100, and 5 nM AUY922 for 24 h. The cell morphologies were captured using the microscopy. Magnification, ×200. (C) VSMCs (2 × 104 cells/ml) were seeded into a 96-well plate for 24 h. Cells were exposed to difference concentrations of AUY922 (1, 2, 3, 5, 10, 20, 30, and 50 nM) for 24 h. Cell viability was determined using 2,3-Bis-(2-methoxy-4-nitro-5-sulfophenyl)-2H-tetrazolium-5-carboxanilide. (D) VSMCs were incubated with serum-free media for 24 h and treated with or without PDGF-BB (10 ng/ml) and AUY922 (1, 2, 3, and 5 nM) for 24 h. The viability at the quiescent state is expressed as 100%. Data are expressed as means ± standard deviation. Different superscript letters indicate significant differences based on Tukey's multiple range test (p < 0.05).

AUY922는 Boyden chamber, scratch assay, aortic ring assay에서 모두 PDGF-BB에 의해 유도된 VSMC의 이동을 용량 의존적으로 억제하였다. 이는 AUY922가 혈관 재형성과 관련된 이동성 조절에 효과적인 후보물질임을 나타낸다.
(A) Vascular smooth muscle cells (VSMCs) treated with AUY922 (1, 2, 3, and 5 nM) for 90 min at 37°C. Cells were stained using a Diff-Quik Kit. (B) Cells were scratched with 200-µl tips and co-treated with PDGF-BB (10 ng/ml) and AUY922 (1, 2, 3, and 5 nM) for 24 h. The black solid line shows the scratch at 0 h and the white dotted line shows the scratch at 24 h. The wound healing area is expressed as 100%. Data are expressed as means ± standard deviation (SD). *Significant difference compared to the PDGF-BB group (p < 0.05). (C) Rat aortas were sliced to obtain 1-mm sections and embedded in Matrigel. The aortic rings were treated with or without PDGF-BB (10 ng/ml) and AUY922 (1, 2, 3, and 5 nM) for 4 days. The sprout area in the vehicle (veh) group is expressed as 100%. The photographs were captured using the microscopy. Magnification, ×200. Data are expressed as means ± SD. Different superscript letters indicate significant differences based on Tukey's multiple range test (p < 0.05).
AUY922는 PDGF-BB에 의해 유도된 VSMC의 Akt 및 ERK1/2 인산화를 용량 의존적으로 억제하였다. 이는 AUY922가 PDGF-BB 신호전달 경로를 차단하여 세포 증식과 이동을 조절하는 핵심 기전임을 시사한다.
AUY922는 ERK1/2 억제제(PD98059) 또는 Akt 억제제(LY294002)와 병용 시, PDGF-BB에 의해 유도된 VSMC의 증식과 이동을 기저 수준으로 효과적으로 억제하였다. 이는 AUY922가 ERK1/2 및 Akt 경로를 통해 VSMC 병리적 반응을 조절함을 보여준다 .
(A) VSMCs were treated with PDGF-BB, PD98059 (30 μM), LY294002 (20 μM), and AUY922 (5 nM) for 24 h. The proliferation of VSMCs was determined by the XTT reagent. The viability at the quiescent state is expressed as 100%. (C) Graphs were obtained by Panel B. Data are expressed as means ± standard deviation (SD). *Significant difference compared to the PDGF-BB group (p < 0.05). (B) VSMCs (1 × 106 cells/ml) incubated with PD98059 (30 μM), LY294002 (20 μM), and AUY922 (5 nM) in the upper chamber and co-stimulated with PDGF-BB (10 ng/ml) in the lower chamber for 90 min. Magnification, ×200. Data are expressed as means ± SD. Different superscript letters indicate significant differences based on Tukey's multiple range test (p < 0.05). Veh, vehicle.